详细行程
DAY1
冰城初遇 · 雪国列车逐梦之旅
清晨·相遇在浪漫冰城
当第一缕阳光洒在中央大街的面包石上,这座被称为“东方莫斯科”的冰城渐渐苏醒。早到的旅人,可踏着晶莹的冰雪漫步欧陆风情街巷,聆听索菲亚教堂传出的悠远钟声,在封冻的松花江畔看当地人抽冰嘎、滑冰车,感受北国冬日的生活脉搏。
正午·舌尖上的冰城记忆
午餐时分,一定要用最地道的美食唤醒味蕾:
• 在「东方饺子城」品尝现包现煮的东北水饺,薄皮大馅咬下去满口鲜香
• 或走进俄式餐厅享用正宗罗宋汤、罐焖牛肉,让舌尖先踏上异国之旅
• 豪爽的旅伴不妨点上锅包肉、猪肉炖粉条,斟一杯醇香东北小烧,让欢声笑语为冰雪之旅拉开序幕
驶向童话世界的列车
因去漠河火车时间不固定,可能因票紧张情况出中午12左右车前往漠河,请于当天上午11点之前抵达哈尔滨。
今天,我们将根据火车票出发时间相聚哈尔滨火车站,出发前往漠河,手持那张印着“哈尔滨-漠河”的珍贵车票,即将开启梦幻的雪国列车之旅。当列车缓缓驶出站台,窗外渐渐变成无垠的雪原,车厢内暖意融融:
• 卧铺车厢里,新相识的旅伴分享着各自的故事
• 窗外掠过点缀着雪挂的白桦林,夕阳为雪原镀上金边
• 乘务员亲切的东北口音提醒着“暖水壶在车厢那头”
夜晚·星空下的移动梦境
夜幕降临后:
列车穿行在大兴安岭深处,偶尔可见远处村落星星点点的灯火,躺在舒适卧铺上,听着铁轨有节奏的韵律,仿佛摇篮曲伴你入眠
深夜醒来掀开窗帘,或许会遇见此生最璀璨的星河
——————————
住宿:夜宿列车卧铺(参考车次)
K7039(17:18-10:30+1)
K7041(18:20-11:50+1)
K5171(12:05-06:58+1)
温馨提示:
1.列车提供充电插座,但建议携带大容量充电宝
2.车厢连接处有热水,可准备便携茶包享受雪夜暖饮
3.次日早餐可自备零食或自行在餐车享用热粥鸡蛋
4.将相机放在贴身行李中,避免低温导致电池失效
——————————
当列车载着我们驶向中国最北端
窗外的风景渐渐变成童话里的模样
这不是简单的交通转换
而是一场从现代都市驶向冰雪秘境的时空穿越
今夜,让我们在列车的轻摇中
做一个关于极光、驯鹿和雪原的梦
DAY2
寻北之旅 · 穿越童话边境线
晨光·驶向雪原的第一缕阳光
清晨列车缓缓停靠漠河站,在站台深吸一口零下30°C的空气,感受冰晶在鼻腔跳舞的奇妙触感。我们将换乘接待车,沿着额木尔河向南行进。车窗外的白桦林披着晶莹的雾凇,阳光穿过枝桠洒下钻石般的光斑,偶尔能看到小松鼠抱着松果从雪地上飞快掠过,留下可爱的脚印诗行。
正午·触摸祖国最北的脉搏
13:00 抵达【乌苏里浅滩】——此生必到的地理坐标。站在印着“中国最北点”的巨石旁,面向蜿蜒的黑龙江张开双臂:左手是中国,右手是俄罗斯,界江在脚下划出壮美的弧线,在【龙江第一湾】观景台俯瞰,江水如玉带环绕金色丛林,仿佛巨龙守护着北疆边境
午后·驶入时光冻结的村庄
15:00 抵达中国地理最北村落——【北红村】。这里没有商业化喧嚣,只有:
• 原住民用纯正东北腔吆喝“进屋暖和暖和”
• 木栅栏围着的木刻楞房屋飘出柴火香气
• 屋檐下挂着金黄的玉米串和红艳的辣椒
• 俄罗斯族大娘窗台上摆着手工缝制的套娃
黄昏·马拉爬犁上的梦幻时分
16:00 体验最地道的交通方式——【马拉爬犁】。马儿呼出的白气凝结成霜,铃铛声清脆划破雪原寂静:
窝在铺着印花棉被的爬犁里,听车夫哼唱东北小调
爬犁驶过江面时,冰层下传来神秘的咔嚓声
夕阳把雪地染成蜜糖色,木屋窗棂折射着温柔暖光
夜晚·星空与极光的邀约
17:00 后北国夜幕降临,品尝地道东北菜:猪肉炖粉条/小鸡炖蘑菇,捧着热乎乎的搪瓷杯,听领队讲鄂温克族狩猎传说
22:00 后带着相机出门,银河正横跨天际流转
若幸运看到极光降临,绿色光带会在夜空中跳起梦幻芭蕾(注:极光为特殊自然现象,需结合天气、磁暴指数等多重因素,并非每日都有,请您怀揣一份平常心期待。)
——————————
住宿:北红村农家2人间(独立卫浴,体验热炕头温暖)
餐食:含早餐,正餐自理品尝地道东北风味
暖心提示:
1.今日行程沿途信号微弱,出发前记得给家人发条“安好勿念”
2.建议自带巧克力等高能量零食
3.乘坐马拉爬犁时可用羽绒服盖腿,保温杯灌满姜茶更暖和
4.夜间拍星空需准备相机保暖套,手机可贴暖宝宝防关机
DAY3
极致寻北 · 从童话秘境到星空故乡
破晓·雪原上的魔法时刻
清晨在北红村的鸡鸣声中醒来,推开门仿佛踏入巨型的冰雪蛋糕世界。这是专属于北国的仪式:
• 迎着喷薄的朝阳泼水成冰,看热水在空中绽放成万千冰晶彩虹
• 在齐膝深的雪地里翻滚撒欢,用身体拓印专属的"雪天使"
上午·穿越雪国隧道与童话镇
08:30 驶向神秘女脚湾,沿途仿佛穿行在水墨画中:
白桦林雪径如同《纳尼亚传奇》中的魔法隧道,枝头积雪不时簌簌落下,额木尔河如蓝丝绸在雪原间蜿蜒舞动,记得在挂着雾凇的桦树下拍张背影,这是独属北纬53°的浪漫.
11:00 闯入亚洲唯一的【圣诞村】,瞬间穿越到芬兰罗瓦涅米:与持证上岗的圣诞老人合影,摸摸他丝绸般顺滑的白胡子;在冰雕邮局写下给十年后自己的明信片,盖上驯鹿形状的邮戳
午后·冰雪狂欢与北国寻北
13:30 抵达【北极村】,开启激动人心的"最北打卡计划":
• 走过神州北极碑就像踏上领奖台,背后是滔滔黑龙江
• 找到最北邮局给挚友寄出来自天涯海角的思念
• 寻找最北一家、最北学校、最北哨所...意外发现最北厕所时,别忘了在门口拍张幽默认证照
晚餐可品尝鲜甜冷水鱼炖豆腐,真正的魔法时刻才刚刚开始:在零下30°C的夜里分享烤红薯,甜香与哈气一起飘向银河
——————————
住宿:北极村农家宾馆2人间
含早餐:正餐自理品尝地道东北风味
暖心提示:
1.泼水成冰请使用保温杯里的热水,领队会示范最佳拍摄角度
2.圣诞村可与圣诞老人自由合影
3.北极村物价较高,建议克制购买欲望,明日漠河县城更实惠
4.夜间观星准备手机星图APP,可轻松找到北斗七星和仙后座
DAY4
从童话秘境驶向人间烟火
晨光·拥抱最北的宁静
08:00 在北极村的晨光中醒来,推开窗看见炊烟在零下空气里凝成白色云朵。再去踩一踩主街的积雪,听脚下发出嘎吱嘎吱的告别声;买一串冰糖葫芦,让酸酸甜甜的滋味成为北极村的味觉记忆
上午·闯入鄂温克族的童话森林
08:30 驶向大兴安岭深处的鄂温克驯鹿苑,沿途白桦林渐渐变成针叶林:
刚踏进森林就听见铃铛声清脆,棕色的驯鹿踩着雪花踱步而来,抚摸驯鹿天鹅绒般的鹿角,它们会用湿漉漉的鼻子轻触你的手心,买一筐苔藓喂鹿时,会被毛茸茸的鹿群团团围住,记得抓拍这可爱瞬间
午后·时空交错的城市漫游
• 登顶【北极星广场】俯瞰漠河全景:
巨型温度计显示着-30°C,与雕塑冰凌相映成趣
旋转观景台可见整座城被林海雪原温柔环抱
• 重磅打卡漠河舞厅(外观),瞬间穿越回1980年代片,领队讲述着《漠河舞厅》故事的原型,令人动容
• 根据列车班次(参考K7040次12:21/ K7042次15:35/ K5172等),根据火车返程班次适时抵达火车站集合。
我们:互相帮忙提着东北特产踏上归程,交换着彼此拍的最美照片;列车启动时齐齐贴在窗边,看漠河站的站牌缓缓后退;当茫茫雪原再次浮现,才知道这片土地早已悄悄住进心里
夜宿:返程列车卧铺(摇摇晃晃的温暖梦乡)
DAY5
告别时分 · 让北极之光常驻心间
清晨·列车上的温暖晨光
07:00 在列车轻柔的摇晃中醒来,掀开窗帘看见东北平原的炊烟袅袅。餐车飘来小米粥的香气,我们捧着保温杯相聚在窗前:
交换手机里抓拍的最动人瞬间:睫毛结霜的欢笑、驯鹿亲吻的羞涩
在车票背面写下彼此的联络方式,约定明年新疆或西藏再同行
返程建议预订15:30后航班或14:00后的火车
——————————
当列车终到站
当手机重新充满信号
当你说出"我回来了"
那些凛冽又温暖的记忆
正成为你身体里的小太阳
此后每个冬天
你都会想起
漠河清晨的脆亮鸡鸣
银河下的北极慢时光
一起打过滚的人
愿北极星永远照亮你前行的路
我们江湖再见!!!

正价期:1月3日—2月10日之间
成人2399元/人,儿童1399元/人
2晚农家院单房差:200元/人
第14期:2026年01月06日—2026年01月10日
第15期:2026年01月10日—2026年01月14日
第16期:2026年01月13日—2026年01月17日
第17期:2026年01月17日—2026年01月21日
第18期:2026年01月20日—2026年01月24日
第19期:2026年01月24日—2026年01月28日
第20期:2026年01月27日—2026年01月31日
第21期:2026年01月31日—2025年02月04日
第22期:2026年02月03日—2025年02月07日
第23期:2025年02月07日—2025年02月11日
第24期:2025年02月10日—2025年02月14日
春节期:2月14日—2月23日之间排期
成人2799元/人,儿童1599元/人
2晚农家院单房差:300元/人
第25期:2025年02月14日—2025年02月18日
第26期:2025年02月17日—2025年02月21日
第27期:2025年02月21日—2025年02月25日
正价期:2月24日—2月28日之间排期
成人2399元/人,儿童1399元/人
2晚农家院单房差:200元/人
第28期:2025年02月24日—2025年02月28日
第29期:2025年02月28日—2025年03月04日
优惠期:3月01日—3月10日之间排期
成人2199元/人,儿童1199元/人
单房差:200元/人
第30期:2025年03月01日—2025年03月05日
第31期:2025年03月04日—2025年03月08日
第32期:2025年03月06日—2025年03月10日
第33期:2025年03月08日—2025年03月12日
备注:
1、单房差为1晚北红村农家院标间+1晚北极村农家院标间(1大1小报名,儿童必须补单房差)。
2、身高1.2米以下,为儿童价格(不含门票、不含酒店床位、早餐及哈尔滨到漠河往返火车卧铺);
包含车位费以及赠送项目,超高如产生门票、火车卧铺票需自理。
费用包含
一、全程车费:包含油费、过路过桥费用及司机食宿(全部为SUV或商务车出行,根据人数安排车辆,SUV每车4人,商务车每车人数不超过10人,小车出行, 后备箱空间有限请携带小于24寸及以下的行李箱)
二、火车票:成人包含哈尔滨往返漠河火车卧铺硬卧票,(不保证任何车次、时间、席位,以具体出票为准)请集合当天12点之前抵达哈尔滨站,因旺季火车票紧张,建议提前15天以上报名,15天以内报名请现寻客服是否有票。
三、全程住宿费:
第一晚,哈尔滨-漠河火车卧铺
第二晚,北红村农家院/宾馆双人标间,独立卫浴
第三晚,北极村农家院/宾馆双人标间,独立卫浴
第四晚,漠河-哈尔滨火车卧铺
四、全程门票费:(北极村门票、圣诞村门票、龙江第一湾+乌苏里浅滩+环保车)
五、早餐:(北红村早餐、北极村早餐)
六、全程优质司机兼职领队
【赠送项目】
1、东北特色马拉爬犁体验(每年12月初至2月下旬雪量达到标准后赠送体验)
2、赠送30万保额旅游意外险,200万保额旅行社责任险
备注:赠送项目因天气、交通、政策等非人为原因或游客自身原因不体验,导致赠送项目无法赠送体验的,不退费
个人自理费用
1、大交通:到东北的往返大交通自理,提早订机票会便宜很多。
2、正餐:全程午晚餐不含,北方吃饭相对便宜,大家可以AA,丰俭由人。
3、其他消费:费用包含外的其他个人任何消费不含
备注:此活动价格为不含发票价格,如需发票请联系客服补交税点。
退改规则
★出发前7天(春节团期10-15天)以上通知取消,收取个人团款0%的费用
★出发前4天至6天(春节团期7-10天)通知取消,收取个人团款单20%的费用
★出发前3天(春节团期7天)以内通知取消,收取个人团款50%的费用
★出发前2天(春节团期5天)以内通知取消,收取个人团款100%的费用
注:
1、如按上述比例支付的损失费不足以赔偿实际损失,游客应当按实际损失予以赔偿,但最高额不应当超过个人团款费用总额。
2、关于火车票:提前15天以上取消无手续费,15天以内取消根据实际情况收取手续费。
漠河冬季旅游注意事项
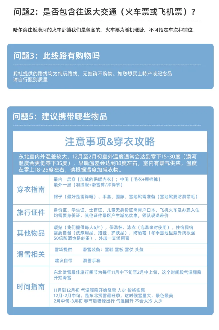
漠河的冬季相对于南方来说是比较寒冷的,但是并没有想象中的那么冷。原因是东北的冬季比较干燥,所以感觉上没有天气预报中说的那么寒冷。冬季室外温度一般在零下30度左右,最低时达到零下50度,不过室内有24小时暖气,一般温度都在18度以上。但由于东北的气候特点,还是有些注意事项要注意一下:
一. 保暖:东北冬季早晚温差大,请根据温度加减衣服,防寒服、雪地鞋、手套、帽子必备。
① 衣服:内衣要柔软、吸湿、透气,以利于保湿、干燥。功能性强,具有防风、防水、保暖、透气性好、质地轻柔的羽绒服为冬季旅游的首选服装;
② 鞋子: “寒从脚下起”从保暖的角度讲,鞋是最重要的。一双轻巧保暖鞋底厚实的鞋子,可以使你感到全身温暖,又可以防止在冰雪路上滑倒,从经济上看,一双100元左右的棉鞋就足够了;
③ 手套:选择五指的那种,方便灵活保暖;
④ 帽子:男士选择款式简单绒线帽,女士增加围巾。备注:如果在当地购买或随身携带不方便,也可以选择在到达东北的第一站城购买一些物美价廉的适用品,当地可选择的质地及品种较多。
二. 护肤、保湿:因东北室外天气十分干燥、室内多用暖气取暖,室内空气不是很流通,湿度一般在20%左右。所以准备油性较大具保湿功效的脂类护肤品就很重要,可防止干燥、皱裂,室内入睡前最好适当使用护肤品有并在床头放上一杯水可增加房间的湿度;有些南方的朋友,到了东北以后会流鼻血,这就是因为没有饮水导致毛细血管破裂引起的。其实很简单,每天多喝开水多吃水果。女士带一支润唇膏就完美了。
三. 护眼:如果是眼镜一族,最好选戴隐形。因为脸部的热气会布满你的镜片挡你的视野。太阳镜不可少。雪地上因阳光反射强烈,必须戴上有色眼镜来保护眼睛防止太阳光刺伤眼睛
四. 饮食:漠河地区因为气温低,尽可大口喝酒、大口吃肉,但是味道偏重;旅游途中,尽可能的多喝水,多吃水果;由于气温较低,所需热量相应增加,多食瘦肉类、蛋类、鲜鱼、豆制品、动物肝脏对补充人体热量很有好处,也可随身携带些巧克力,以补充热量。另外,最好携带旅行用的保温瓶,这样可保证随时喝到热水。
五. 健康:由于室内和室外有比较大的温差,所以千万不要在出汗或衣物很少的情况下到室外,否则容易引起感冒。可以根据个人身体状况出门常备的药物外,特别是感冒药,是东北之行的必备药品。
六. 电子产品的保护:
① 相机:在寒冷的条件下,相机容易失灵,所以在室外一定要注意相机的保暖。尤其是数码相机更怕冻。在室外一定要注意相机的保暖或藏于怀中,从室外进入室内,切记将相机用厚布包好,或放入胶袋内保护,否则因室内外温差太大,整部相机出满水珠;
② 电池:因为相机里的电池无法抵御低温,相机往往无法正常拍照,你应该在贴身口袋里多带一节电池备用,经常把有温度的电池装进相机;
③ 胶卷:胶卷受冻后脆性很大,因此在室外拉动胶卷时,不要用力过大,否则,胶卷会容易被拉断。
七. 户外活动:尤其在积雪较厚的户外进行活动时,一定请听从领队的安排,不要擅自离队或到一些不清楚状况的区域拍照,以免发生意外;在冰雪上行走时,膝盖应微屈,身体的重心向前倾,小步行走,这样就不易滑倒。选择一双好的雪地鞋能帮助您解决大问题。进行有一定风险的活动时(如:冰上项目、滑雪等),一定要听从领队和教练的指导,活动前,搓搓手,跺跺脚,搓搓耳朵,让全身筋骨活络起来,注意裸露在外的皮肤保暖,有了暖意再活动时才不容易冻伤,也不会因摔倒造成骨折等伤害;如果因为不小心而造成局部伤冻,要敷上冻疮膏,而且有冻伤后不要用热水去敷,防止造成更深的创伤,可以用雪搓、用冷水缓解,这样才能逐步康复。
报名须知
1、以下游客不可报名此活动:
患有传染性疾病、心脑血管疾病、呼吸系统疾病、精神疾病、严重贫血者、大中型手术的恢复期病患者以及75周岁(含)以上老年人、孕妇及行动不便者以及其他不适宜出行游客不可报名。
出于旅游安全考虑,建议旅游者在出行前做一次必要的身体检查后报名此活动,如因旅游者报名时未告知自身实际情况,引发的不良后果及所有费用由游客自行承担。
2、请您在报名活动时提供准确、完整的信息(姓名、性别、证件号码、国籍、联系方式、是否成人或儿童等),以免产生预订错误,影响出行。如因客人提供错误的个人信息而造成损失,我社不承担任何责任。
3、港澳台同胞、外籍游客活动中部分区域有限制要求,报名前请咨询客服具体情况。
4、18岁以下未成年人不可单独报名,需要至少一名18周岁以上59周岁以下直系亲属全程陪同方可报名。
5、70周岁(含)以上老年人预订出行需确保身体健康适宜旅游并出示二级甲等以上医院开具的健康证明,并有18周岁以上59周岁以下直系亲属全程陪同出行。
6、东北因地理环境、天气寒冷的特殊性,以及个人身体素质条件不同,可能会出现不同程度的不良反应(水土不服或温差较大引发的感冒等不良症状),建议根据自身情况做好相关评估和准备。行程中,若出现身体不适等不良反应,请及时通知服务人员或旅行社,旅行社将给予必要的协助,但产生额外的救助费用将由个人承担,我公司协助游客报保险,如决定中途退团的,仅退还未产生的门票费用。
7、请在约定的时间到达集合地点,切勿迟到,以免耽误您和其他游客行程。若因迟到导致无法随团游览,将按照当天解除合同处理,或您也可以与旅行社协商自行前往下一集合地点,但因此增加的费用由您自理,因行程耽误而没有参加的交通、景区、活动、住宿等费用无法退还。
8、本行程实际出行中,在不减少景点且征得客人同意的前提下,我司服务人员可能会根据天气、交通等情况,对您的行程进行适当调整(如调整景点游览顺序等),以确保行程顺利进行。
9、出游过程中,如遇不可抗力因素造成景点未能正常游玩,我司服务人员经与客人协商后可根据实际情况取消或更换该景点,或在现场按旅游产品中的门票价退还费用,退费不以景区挂牌价为准,敬请谅解。
10、如遇路况原因等突发情况需要变更各集合时间的,届时以我公司服务人员通知为准。
11、行程中的赠送项目,如因交通、天气、政策等不可抗因素导致不能赠送的、或因您个人原因不能参观的,费用不退,敬请谅解。
12、团队行程中,非自由活动期间,未经我公司服务人员同意,不得擅自离团或脱团。 如您选择中途离团,经服务人员同意后,应签署书面离团协议,未完成部分将被视为您自行放弃,根据实际情况退还未产生的门票费用。因此产生的人身财产安全等问题,游客自负。
13、为了记录您在旅途中的美好瞬间,服务人员可能会为您以及同行人员拍摄一些照片,这些照片可能会被选中用于本产品活动分享、产品宣传、新媒体运营等,若您不同意授权我司使用的,请您在报名时备注。
14、本线路属于群体性活动,考虑到其他旅游者的健康和安全问题,不得携带宠物上团。
15、持老年证、军官证、军残证、残疾证、学生证、导游证等优惠证件的游客可享受景区门票优惠政策,具体以出行当日景区公布政策为准。请具备条件的游客在报名时提供证件照片,并在游玩时携带好相关证件,届时由领队或我司工作人员统一安排,按打包行程中客人已享的优惠价格,现场退还差价。

