欢迎访问万里行户外官网(含商标友友户外)
客服热线: -

万里行户外官网(含商标友友户外)

友友户外享受健康世界,万里行行万里

2026 《2-10人精品小团》《雪韵王牌》【热雪沸腾】|7天6哈尔滨-雪谷穿越-雪乡-镜泊湖-长白山-吉林雾凇 [复制链接]

已报名 {{batch.successApplierCount}} | 余位 {{batch.storeCount}}
费用
{{getTotalPrice(false, false)}} 免费 / 成人 {{getTotalPrice(false, true)}} 免费 / 儿童
开始时间
{{batch.startTime|formatStartTime}}
选择批次
{{batch.startTime|date('yyyy-MM-dd')}}
集合地
黑龙江 哈尔滨
目的地
黑龙江 哈尔滨
管理员
万里行客服  18925024996
  • 活动介绍
  • 行程安排
  • 费用说明
  • 注意事项
我要报名>
活动介绍
行程安排

Day1 哈尔滨集合-自由活动

全天自由活动,沉浸式体验东方莫斯科的冬日浪漫

"哈尔滨,我来了!" - 在零下30度的空气里,遇见最美的冬日浪漫

当您踏出机场,第一口清冷的空气扑面而来,这便是冰城给您的独特拥抱。今天,我们将在这座被誉为"东方莫斯科"的城市里,开启一段温暖的冰雪奇缘。

上午:抵达哈尔滨后入住酒店,稍作休整后开始探索这座冰雪之城。推荐首先前往【圣索菲亚大教堂】,这座拜占庭风格的建筑在白雪映衬下格外庄严,可在广场上喂鸽子,感受异国情调。

午后:漫步【中央大街】,脚下是百年历史的方石路,两旁是欧式建筑群。一定要品尝正宗马迭尔冰棍,体验-20℃吃冰棍的乐趣。随后可前往【中东铁路桥】,俯瞰冰封的松花江,江面上有各种冰上娱乐项目。

傍晚:探访【中华巴洛克街区】,这里是哈尔滨的历史缩影,融合中西建筑风格。推荐品尝地道东北菜:锅包肉、猪肉炖粉条、地三鲜等。

夜晚:自行前往【冰雪大世界】(建议16:00后入园),欣赏璀璨冰灯,体验超长冰滑梯、雪地爬犁等项目。夜宵可尝试东北烧烤配哈尔滨啤酒,感受东北夜生活。

住宿:哈尔滨市区内酒店
温馨提示:冰雪大世界室内外温差大,建议采用分层穿衣法;提前预订门票避免排队


Day2:哈尔滨-五常-东升林场-雪谷-包饺子-泼水成冰

奔赴雪谷·找回童年的冬天|从城市到乡野的暖心之旅

上午:奔赴雪谷·一路向北的期待
清晨的阳光透过哈尔滨的窗棂,我们在酒店享用过暖心暖胃的东北早餐后,正式启程,奔赴那个藏在深山里的童话村落——【中国雪谷】。车辆驶出城市,窗外的景色渐渐由楼房变为无垠的雪原,一片白山黑水、天高地阔的北国风光在眼前铺展。

路过【五常】时,一片片覆盖着白雪的稻田映入眼帘,这里就是闻名全国的“五常大米”故乡。想象着夏日这里稻浪翻滚的模样,更期待着中午就能尝到那粒粒晶莹、软糯香甜的东北大米。

一路向北,心也随着车辆的颠簸渐渐飞扬。耳机里放着喜欢的歌,窗外是不断后退的白桦林和雪原,这种在路上的感觉,真好。

中午,我们停在沿途的农家餐馆自行结伴吃中餐,终于尝到了地道的五常大米。一口米饭入口,软糯香甜,米香四溢,配上地道的小鸡炖蘑菇、猪肉炖粉条,简单却温暖的一餐,瞬间驱散了旅途的疲惫。

下午:雪谷初遇·时光倒流的温暖
约15:00,我们终于抵达【雪谷】。一进村,仿佛踏进了几十年前的东北:低矮的平房、房顶的烟囱、挂着的红灯笼和玉米棒子,还有那些穿着羊皮袄、戴着狗皮帽的东北老乡,一切都充满着粗犷而真诚的东北气息。

入住传统的东北农家院,睡的是热乎乎的【大火炕】,安顿好后,我们开始了有趣的【东北时装秀】。大家穿上花花绿绿的【大花袄】,手里拿着【大烟袋】,盘腿坐在炕上,像极了真正的“东北大姑娘”和“纯爷们”,笑声充满了整个房间。

晚上:雪地狂欢·找回久违的年味
18:00,晚餐时间到!可结伴AA吃热腾腾的【东北特色炖菜】,配上醇厚的东北小烧酒,大家围坐在一起,外面是冰天雪地,屋里却是热火朝天。这种久违的热闹与温暖,让人仿佛回到了小时候的春节。

19:00,饭后的重头戏来了!在领队的指导下,体验火遍全网的【泼水成冰】(零下25度的气温才可以哦)。一瓶热水泼出,在空中瞬间化作万千冰晶,在灯光下闪闪发光,宛如魔法。南方的小伙伴们兴奋地在雪地里打滚、撒欢,仿佛回到了童年。

之后,大家围坐在一起【包饺子】,和面、擀皮、包馅,有说有笑,其乐融融。白菜肉、酸菜肉,各种馅料的饺子在手中成型,也包进了我们对这个冰雪世界最真挚的喜爱。

夜深了,提一盏灯,约上三五好友,来一场【雪地漫行】。脚步声、笑声、风声交织在一起,在这静谧的雪谷之夜,显得格外清晰而美好。

晚安,雪谷。在这个温暖的东北火炕上,做一个关于冰雪的美梦。

住宿:夜宿雪谷农家炕多人间,独立卫浴

温馨提示:
1️⃣ 雪谷比哈尔滨冷,出门务必全副武装,保暖防寒
2️⃣ 火炕较热,可能会觉得干燥,多喝水,保湿要做好
3️⃣ 东北小烧酒虽好,可不要贪杯哦,明天还有更精彩的行程

明天,我们将从雪谷穿越到雪乡,继续我们的冰雪奇缘!


 Day3穿越林海雪原·邂逅童话雪乡-观光栈道-秧歌巡演-千人电音篝火

清晨:暖心启程

清晨7:30,在雪谷的晨光中醒来,昨晚亲手包制的【东北大馅水饺】已经热气腾腾地端上桌。咬一口,馅料饱满,汤汁四溢,这是独属于东北的豪迈与温暖。吃着我们自己包的饺子,心里格外香甜,也为今天的徒步之旅注满了能量。

上午:徒步穿越·挑战自我
8:30,我们开始 全程13公里【徒步穿越羊草山】。这是一条经典的徒步路线,也是体验林海雪原魅力的最佳方式。踩着厚厚的积雪,听着脚下发出"咯吱咯吱"的声音,仿佛在和大自然对话。

沿途的美景让人目不暇接:

挺拔的松树披着银装,在阳光下闪闪发光

偶尔有几只小松鼠从林间窜过,为徒步增添了几分趣味

如果赶上飘雪,整片森林就像童话世界般梦幻

虽然徒步有些辛苦,但同伴们的互相鼓励、领队的贴心照顾,让这段路程充满了温暖。当你站在山顶,俯瞰茫茫林海雪原时,所有的付出都变得值得。

下午:雪乡初遇·童话成真
15:00左右,我们终于【抵达雪乡】。当第一眼看到那些披着厚厚白雪的木屋,屋檐下挂着红灯笼,仿佛走进了安徒生的童话世界。

16:00,太阳开始西沉,雪乡的灯笼渐次亮起。整个小镇笼罩在温暖的光晕中,美得让人窒息。这时,不妨放慢脚步,好好"溜达"一下,用心感受这个被雪蛊惑的童话世界。

晚上:雪乡夜话·东北热情
18:30,晚餐时间到!自行结伴品尝地道的【东北农家晚宴】,地道的东北菜,醇厚的小烧酒,驱散了一天的疲惫。

晚饭后,雪乡的夜生活才刚刚开始。扭秧歌的队伍敲锣打鼓地走来,您可以加入其中,跟着节奏尽情舞动;或是观看【驯鹿巡游】,与这些雪地精灵亲密接触。最后,在【万人蹦雪迪】的狂欢中,释放所有的热情,让欢声笑语响彻雪乡的夜空。

夜深:炕头夜话·甜美梦乡
21:30,洗漱完毕后,躺在暖暖的炕上。窗外是红灯笼映照下的雪景,屋内是温暖的炕头,回忆着这一天的点点滴滴,在雪乡温柔的怀抱中进入梦乡。

住宿:夜宿雪乡农家炕多人间,独立卫浴

温馨提示:
1️⃣ 徒步时轻装上阵,记得带保温杯装热水
2️⃣ 由于雪乡景区不允许社会车辆入园,因此您的行李需要分装出来,只需携带贵重物品、换洗衣物、洗漱用品以及其他必备品即可。其他行李将分装到旅游大巴车中,当日无法拿到行李包裹。

3️⃣春节期间雪乡人多,吃住条件差,我们贴心地安排住牡丹江四星酒店,保证您的住宿质量

明天,我们将在雪乡的晨光中醒来,继续我们的冰雪奇遇!



Day4:雪乡晨景-镜泊湖冬捕-二道白河温泉酒店(美人松的故乡)

上午:雪乡的温柔苏醒·泼水成冰的魔法时刻

当第一缕晨光轻抚雪乡的屋檐,推开房门,清新的空气裹着凉意扑面而来,远处炊烟袅袅,整个雪乡仿佛一幅刚刚苏醒的水墨画。

给大家1小时自由闲逛,别忘了去【雪乡邮局】,给远方的亲人寄一张明信片,让雪乡的祝福跨越千山万水。如果感兴趣,还可以体验【狗拉雪橇】,看着可爱的雪橇犬欢快地奔跑,您的笑声也会随着雪橇飘向远方。还可以走进【雪乡博物馆】感受二、三十年前雪乡质朴的生活。

中午:驶向镜泊湖·冰雪路上的温暖相伴

乘车前往敦化的途中,中午途径世界第二大高山熔岩堰塞湖【镜泊湖】窗外是无边的林海雪原。中午时分您可以选择品尝镜泊湖特有的冷水鱼宴

下午:冰湖探险·冬捕文化的震撼体验

午餐后,我们将开启今天的重头戏——镜泊湖冬捕体验。乘坐【雪地飞龙】在冰面上飞驰,感受寒风拂面的刺激与畅快。在渔工的指导下,亲身体验传承千年的冬捕技艺。当第一网鱼从冰洞中捞出,活蹦乱跳的鱼儿在冰面上跳跃,那种收获的喜悦与震撼,将成为终生难忘的记忆。

别忘了在湖面上寻找那神秘的"镜泊蓝冰"——清澈如玻璃的冰面下,冻结着串串气泡,在阳光的照射下泛着幽蓝的光芒,美得让人窒息。

傍晚:朝族美食·味蕾盛宴

晚上可前往美食街,品尝正宗的朝鲜族料理。热乎乎的泡菜锅、香喷喷的烤肉、醇香的米酒,让味蕾也开启一场异域之旅。酒足饭饱后,还可以享受温泉,让温泉水伴你入眠。

晚上16:30:温泉疗愈·冰雪温柔
带着满满的收获返回二道白河镇,入住星级温泉酒店。当身体浸入长白山天然温泉,温热的水流抚过疲惫的肌肤,看着窗外飘落的雪花,这一天的奔波都在这一刻得到了最好的慰藉。

住宿:夜宿二道白河温泉酒店标间

 暖心提示:

1️⃣ 泼水成冰请使用保温杯中的热水,注意安全

2️⃣冬捕收获随缘,请保持平常心,体验过程更重要,镜泊湖冬捕以及雪圈长龙12月15号以后冰面结冰期安排,如届时不开将替换成朝鲜族民俗园

3️⃣温泉泡浴时间不宜过长,建议每次15-20分钟


Day5:畅玩长白山景区(天池、长白瀑布、绿渊潭、地下森林等)-敦化

上午8:00:圣山朝圣·天池之约
早餐后,我们向着"东北屋脊"【长白山】进发。传说中,长相守、到白头的誓言在这里最是灵验。乘坐景交车盘旋而上,72道弯每一转都是不一样的冰雪画卷,仿佛在为我们缓缓揭开圣山神秘的面纱。

第一站·天池主峰:
站在2691米的山巅,俯瞰被白雪覆盖的天池,湖面如镜,周边16峰环抱。虽然天池是否愿意展现真容需要缘分,但这份期待本身就已经很美。若得一见,那冰封的圣湖定会让你觉得所有的奔波都值得。

中午12:00:绿渊潭·冰雪秘境
第二站·绿渊潭:
冬季的绿渊潭化作冰雪秘境,瀑布凝结成冰,形成壮观的冰瀑奇观。阳光透过冰凌折射出七彩光芒,宛如仙境。在这里简单用餐(建议自带干粮),就着美景吃的简餐,也别有一番风味。

下午13:00:长白瀑布·地热奇观
第三站·长白瀑布:
徒步30分钟,抵达东北最大的瀑布群。远远就能看到蒸腾的热气,那是地热温泉在冰雪世界中开辟出的温暖天地。一边是冰封雪冻,一边是热气腾腾,这种冰火交融的奇观,唯有长白山能够给予。

下午14:00:地下森林·雪中漫步
第四站·地下森林」:
沿着木栈道深入原始森林,踩在厚厚的积雪上,发出咯吱咯吱的声响。参天古木披着银装,阳光透过树枝洒下斑驳光影,空气清冽如泉,每一次呼吸都像是在洗涤心灵。

傍晚:朝族美食·味蕾盛宴

晚上可前往美食街,品尝正宗的朝鲜族料理。热乎乎的泡菜锅、香喷喷的烤肉、醇香的米酒,让味蕾也开启一场异域之旅。酒足饭饱后,还可以享受温泉,让温泉水伴你入眠。

晚上:敦化的夜色·舌尖上的东北味道

傍晚时分,我们抵达敦化市,入住酒店后,您可以自由探索这座城市的夜。

推荐您去尝试:

地道的东北烧烤:在炭火氤氲中,与好友把酒言欢

正宗朝鲜族料理:冷面、泡菜、石锅饭,体验异域风情

东北家常菜:锅包肉、地三鲜,感受家的味道

今晚,让我们用美食慰劳一天的奔波,在推杯换盏间,分享今日的感动与收获。

 暖心提示:

1️⃣ 由于长白山天池景点具有不定性因素,且景区可能随时关闭此景点,因此未包含上主峰天池的越野车80元/人费用!

2️⃣ 长白山冬季门票实行限流提前购买政策,报名成功后我们会连同天池越野车票抢出,届时如上天池需要补天池越野车票80元。

3️⃣景区内有集中吃饭的地方,但是相对来说比较贵,提前一天可以自备零食上山。


Day6:二道白河-贵族激情滑雪(赠送雪板、雪杖、雪鞋、雪上飞碟)-吉林

前往滑雪场·期待在路上
之后,我们告别长白山,前往吉林滑雪场。车窗外,雪原辽阔,车内,大家分享着上午采购的美味,期待着下午的滑雪体验。领队会为大家讲解滑雪注意事项,听着专业的讲解,看着窗外渐近的雪山,心跳不禁加速。

下午:雪场驰骋·速度与激情
到达滑雪场,在领队的帮助下领取装备:雪板、雪鞋、雪仗、头盔,全副武装的我们瞬间变身滑雪达人!

无论是第一次尝试的初学者,还是有一定经验的滑雪爱好者,都能在这里找到乐趣:

新手可以在初级道慢慢练习,感受滑雪的初步乐趣

有经验的可以在中级道挑战自我,体验飞驰的快感

还可以不限时畅玩【雪圈】,从高高的滑道飞驰而下,笑声和尖叫声此起彼伏

当夕阳为雪场披上金色外衣,我们才依依不舍地告别这片白色的快乐天地。

晚上:吉林之夜·烧烤与故事
傍晚抵达吉林市,入住酒店稍作休整后,可以去品尝地道的东北烧烤。围坐在炭火旁,烤肉滋滋作响,配上当地的冰川啤酒,分享着今天的滑雪趣事。

今夜,让我们在松花江的夜色中,回味今天的激情与欢笑。明日,我们将前往雾凇岛,为这次冰雪奇遇画上完美的句号。

住宿:夜宿吉林市区酒店标间

推荐体验:

烤冷面:吉林特色,外酥里嫩

冰糖葫芦:解腻又开胃

东北烧烤:肉质鲜美,调味独特

饭后可以沿着松花江散步,欣赏江城的夜景,感受这座冰雪城市的别样魅力。

温馨提示:

1️⃣滑雪前一定要做好热身运动,避免受伤

2️⃣保管好滑雪装备,丢失需要赔偿

3️⃣贵重物品可以放到租借的储物柜里保管妥当


Day7:吉林-观日出-赏雾凇-吉林市解散

清晨:雾凇长廊·北国最后的温柔
当这座城市还在沉睡,我们已经踏上追寻雾凇的旅程。晨光微熹中,松花江面雾气氤氲,两岸的柳树结满了晶莹的霜花,宛如琼枝玉叶,打造出一个水晶般的童话世界。

"夜看雾,晨看挂,待到近午赏落花"——我们轻轻地走在雾凇长廊,生怕惊扰了这份静谧的美好。阳光渐渐升起,照射在晶莹的雾凇上,折射出七彩的光芒。这时,一片片霜花开始飘落,如同冬日里最后的樱花雨,美得让人心醉。

上午:合影·珍藏美好
在最美的雾凇背景下,让我们拍下合影留念。相视一笑间,七天的点点滴滴涌上心头——从哈尔滨的初遇,到雪乡的狂欢,从长白山的震撼,到边境线的新奇。每一帧都是这个冬天最温暖的记忆。

10:00,我们乘车返回市区。车窗外的雾凇渐渐远去,但那些美好瞬间已经永远定格在心间。

11:00 抵达吉林市区,行程即将结束。

虽然行程结束了,但情谊不会散场。留下彼此的联系方式,相约下次再聚。相信这段冰雪奇缘,会成为我们每个人心中最珍贵的冬日礼物。

暖心提示:

1️⃣雾凇为自然现象,若未出现请保持平常心领队会时刻关注雾凇晨报,如当天没出雾凇,领队会在早晨06点之前通知大家是否起早

2️⃣如果提前返程去不了看雾凇的,可以自行起床退房,提早离团。

3️⃣建议预订下午13:00后的航班或火车

吉林市有通往长春龙嘉机场的动车,班次多,约30分钟可达。

费用说明

舒适型酒店  VIP小包团


正价团期:12月7日-2月25日(不含圣诞、元旦、春节)

人数

2人

3人

4-5人

6-7人

8-10人

成人

5899

4899

4699

4299

3999

儿童

4699

3699

3399

3099

2899

1、儿童价格为1.2米以下儿童(包含车位费、雪乡炕位、保险、赠送项目;不含酒店床位、早餐、门票、温泉)

2、单房差:4晚酒店700元/人、2晚农家炕800元每人,报名人数为单数,需补1人单房差(1大1小报名,儿童默认占床必须补单房差)

春节团期:2月10日-2月22日

人数

2人

3人

4-5人

6-7人

8-10人

成人

6499

5299

5099

4899

4699

儿童

6099

5199

4799

4499

4399

1、儿童价格为1.2米以下儿童(包含车位费、雪乡炕位、保险、赠送项目;不含酒店床位、早餐、门票、温泉)

2、单房差:4晚酒店1000元每人,1晚雪乡农家炕单住报名时详询客服,报名人数为单数,需补1人单房差(1大1小报名,儿童默认占床必须补单房差)

精品型酒店  VIP小包团


正价团期:12月7日-2月25日(不含圣诞、元旦、春节)

人数

2人

3人

4-5人

6-7人

8-10人

成人

6099

5399

5299

4899

4499

儿童

4699

3699

3399

3099

2999

1、儿童价格为1.2米以下儿童(包含车位费、雪乡炕位、保险、赠送项目;不含酒店床位、早餐、门票、温泉)

2、单房差:4晚酒店1000元/人、1晚农家炕700元每人,报名人数为单数,需补1人单房差(1大1小报名,儿童默认占床必须补单房差)

春节团期:2月10日-2月22日

人数

2人

3人

4-5人

6-7人

8-10人

成人

6499

5899

5799

5299

4899

儿童

5299

4299

4099

3799

3699

1、儿童价格为1.2米以下儿童(包含车位费、雪乡炕位、保险、赠送项目;不含酒店床位、早餐、门票、温泉)

2、单房差:5晚酒店1300元每人,1晚雪乡农家炕单住报名时详询客服,报名人数为单数,需补1人单房差(1大1小报名,儿童默认占床必须补单房差)

注意事项

【报名须知】

【费用包含】

【用车】【用车】全程车费,根据人数安排车辆(包含车辆过路过桥费,油费,司机食宿费)

【住宿】全程住宿费:全程共6晚住宿

舒适型住宿:

第一晚:哈尔滨商务酒店双标

参考酒店:大洋宾馆/华谊东方/北北大酒店或同级
第二晚:雪谷客栈暖炕4人间 

第三晚:雪乡客栈暖炕4人间 

第四晚:二道白河镇温泉酒店标准间 

参考酒店:宝石国际酒店/金水鹤国际酒店/观景温泉酒店或同级
第五晚:敦化商务酒店双标

参考酒店:悦豪酒店/金豪/泰格酒店或同级

第六晚:吉林市商务酒店双标

参考酒店:阳光100/蒲月酒店/吉龙假日或同级

【住宿特别说明】春节期间雪乡人流量大,街上摩肩接踵,车多人多,加之商业开发过度,景区承载力小,吃住条件比不上平时,所以春节期间不值得停留,选择住牡丹江市区酒店标间!

【门票】全程门票费:雪谷穿越门票、雪乡门票+景交车票、长白山北景区门票+景交车票(不含天池导站车票)、吉林滑雪场滑雪票(含雪杖/雪板/雪鞋/魔毯/雪圈)。

备注:

1、长白山北景区由于冬季旅游人数较多、景区限流、提前15天预约等因素,团队参观时间严格执行预约时间游览,景点参观顺序按照预约时间进行调整,如未能预约到长白山北景区全门票,我司将调整游览“长白山雪岭景区”(门票及车程相抵扣无差价退还)

2、持老年证、军官证、军残证、残疾证、学生证、导游证等优惠证件的游客可享受景区门票优惠政策(以景区政策为准),请在报名时告知,旅行社在景区享受折扣门票,优惠减免差价按照旅行社折扣价格退还差价,不以景区挂牌价退还

【领队】全程专业领队一名,(持有中国登山协会颁发的户外指导员证书上岗,或持有导游证书上岗),10人以下司机为工作人员

【用餐】包含六个早餐

【公物】医药包(领队随身携带的医药包中包含:冻伤膏,烫伤膏,云南白药喷雾、创可贴等外用品)如需口服药物请提前自备

【保险】赠送30万保额旅游意外险,200万保额旅行社责任险


【个人自理费用】

【大交通】到东北的往返大交通自理,提早订机票会便宜很多

【正餐】全程午晚餐吃饭大家AA, 北方吃很便宜,全程吃饭大概300左右足够

【门票】长白山倒站车80元/人(倒站车就是上主峰天文峰的越野车,如果上主峰观天池就需要乘坐越野车)长白山倒站车门票需要在长白山公众号上提前网上预约,如需协助预约,报名时候告知。

【发票】此活动价格不含发票,如需发票请补交税点。


【退改规则】

★出发前7天(春节团期10-15天)以上通知取消,收取个人团款0%的费用

★出发前4天至6天(春节团期7-10天)通知取消,收取个人团款单20%的费用

★出发前3天(春节团期7天)以内通知取消,收取个人团款50%的费用

★出发前2天(春节团期5天)以内通知取消,收取个人团款100%的费用

注:如按上述比例支付的损失费不足以赔偿实际损失,游客应当按实际损失予以赔偿,但最高额不应当超过个人团款费用总额。

【赠送娱乐项目】

赠送20余项东北特色民俗大礼包嗨玩玩,嗨玩大东北!!!

【东北特色农家餐】赠送东北特色农家宴1顿,小烧畅饮,东北农家饺子宴

【冻柿子冻梨】冻梨、冻柿子可是俺们东北人冬季最好吃的水果,拔拔凉,酸酸甜。

【包饺子】赠送农家集体动手包“百家宴”特色饺子

【民族服饰】赠送东北特色大花袄、狗皮帽子、大烟袋,拍摄创意东北民俗风小视频

【篝火晚会】赠送雪地篝火晚会,在寒冷的冬季点燃冬日里的一把火

【秧歌表演】伴着热情的音乐,扭秧歌啦,甭管会不会,加入老乡的秧歌队,融入到这场“东北迪斯科”里。

【冰雪欢乐场】镜泊湖冰面上俱乐部独家赠送冰雪滑梯、雪滑梯、抽冰尜等娱乐活动

【泼水成冰】出发前别忘了灌一瓶开水呀,咱们也来拍一个泼水成冰小视频,上热搜也说不定

【雪圈畅玩】网红滑雪圈是热门项目,不限时玩耍,过足“雪瘾”。(儿童不赠送)

【滑雪畅玩】赠送雪场不限时滑雪,雪仗、雪板、雪鞋、头盔都是赠送使用的(儿童不赠送)

【二道白河温泉】赠送室内外寒地温泉体验。零下20多度,甚至会飘起雪花,但是只有泡室外温泉才过瘾,体验真正的冰火两重天。(不占床儿童不赠送)

备注:【寒地冬捕】【雪上飞龙】【泼水成冰】等雪上活动12月中旬冰面封冻体验;如不能玩冰上活动会替换成朝鲜族民俗村。

备注:赠送项目因天气、交通、政策等非人为原因或游客自身原因不体验,导致赠送项目无法赠送体验的,不退费

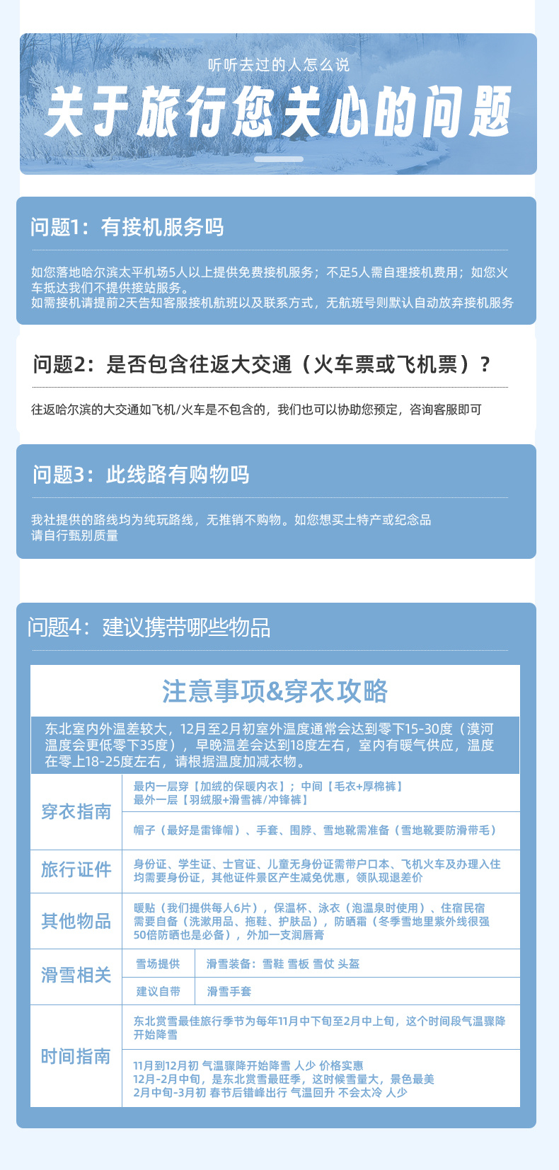
【注意事项】

1.户外带水一定要带保温杯,矿泉水时间长了基本都会被冻住。
2.雪乡里面的整体消费普遍较高,玩项目会比雪谷或者哈尔滨贵,所以吃什么玩什么之前最好问好价格,也可以少买些零食带着。
3.低温的情况下,数码相机电池续航能力会严重下降,建议多准备几块电池,另外尽量让相机机身保持一定温度,购买相应保温相机包、给相机贴暖宝宝或者放在身上贴近身体的口袋都是不错的办法,手机也是一样的道理。
4.如果相机镜头一直在低温的室外使用,与室温相差很大,应在进入室内前将相机、镜头密封在塑料袋中。进入室内后,塑料袋表面会立即出现一层水汽。此时,不要急于将相机、镜头拿出塑料袋,需要等相机、镜头恢复到室内温度,塑料袋表面的水汽完全消失了,再取出相机镜头开始拍摄。如果相机、镜头不慎已经出现结露的现象,可以用超微纤维清洁布,擦拭机身、镜头表面的水汽,此时千万不要急于将镜头从机身上拆卸下来,以免水汽迅速进入相机、镜头的内部形成结露。
5.羽绒服是一定要穿的,在毛衣里面建议穿保暖内衣。普通的雪地靴会滑,建议穿防滑的雪地棉鞋。手套可以选择五指的棉手套或抓绒手套,既方便灵活又保暖,如果拍照比较多的话,那一定要买方便操作相机的手套,最好也具备一定的保暖性,或者买双带触屏功能的,手一般只要拿出来都是很冷的,不过随时都活动着,也就还好。帽子推荐雷锋帽或者其他护耳帽。另外口罩,眼镜(主要是怕雪盲症)之类的都很必要。
6.每年的11月中旬至次年3月下旬是来东北游玩的最佳季节。

最近报名

咨询留言

正在加载留言数据...
      请先登录,或注册
      邀请码
      ×
      {{errorCodeText}}
      优惠券
      ×
      {{el.discountedPrice}}
      会员专享
      新用户专享
      普通用户专享
      所有用户可用
      无门槛限制
      满{{el.fullAmount}}元使用
      截至{{el.fixedDate|date('yyyy-MM-dd HH:mm')}}
      领取之日{{el.expiredDays}}天内有效
      立即领取 已领取
      开通会员
      ×
      • 支付宝
      • 微信
      0
      相关推荐